

室內的溫度較高,空氣流過蒸發器時冷媒蒸發帶走空氣種的熱量,空氣溫度降低成為冷空氣。
空氣被冷卻時,空氣中會有凝水,通過排水器排走。
空氣被冷卻時,空氣中會有凝水,通過排水器排走。

氣態的冷媒向周圍的空氣或水放熱,氣態冷媒液化為液體



來自蒸發器的低溫低壓的冷媒氣體被壓縮機壓縮成高溫高壓的氣體進入冷凝器










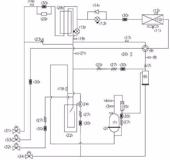
機房數據中心溫控空調制冷/制熱循環原理:制冷劑被壓縮機壓縮,將原本低溫低壓的制冷劑氣體,壓縮成高溫高壓的過熱蒸汽后,由壓縮機的排氣管口排出。高溫高壓氣態的制冷劑從壓縮機排氣管口排出后,通過電磁四通閥送入冷凝器中,高溫高壓制冷劑氣體進入冷凝器中,由軸流風扇對冷凝器進行降溫處理,冷凝器管路中的制冷劑進行降溫后送出中溫高壓液態的制冷劑;中溫高壓液態的制冷劑經冷凝器送出后,經管單向閥后, 經干燥過濾器,再經電子膨脹閥節流降壓,變為低溫低壓的制冷劑液體,再分別送入室內機的管路中。

制熱原理與制冷原理基本相同,不同的是通過電路系統控制電磁四通閥中的閥塊進行換向,從而改變制冷劑的流向,實現制冷到制熱功能的轉換。


相關新聞更多